What is ExpertPay?
ExpertPay is a web-based centralized electronic payment center  that complies with state requirements for child support disbursement. The platform allows for the storage of employee withholding information, scheduling of payments, and maintenance of electronic records for transactions.

Historically these payments were submitted via mail to each individual states SDU (State Disbursement Unit). Now ExpertPay serves as a middle man between the individual and the state to facilitate digital payments.  My task was to create a native mobile app for parents to download via the app store. 
Child Support Payment Process
Service Information Architecture
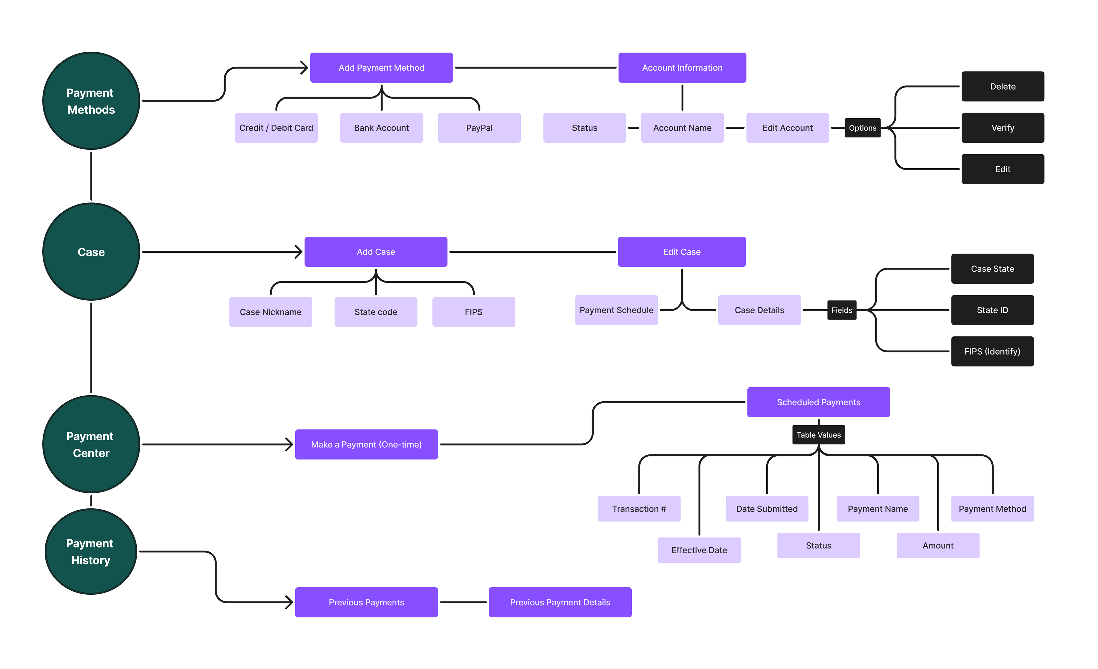
The main sections of the app consist of Payment Methods, Cases, Payment Center, and Payment History. They served as guide for how the app should be organized and function.
Initial Observations / Pain Points
To begin the project I was shared images of the desktop website, mobile website, and native app. These were my initial observations. A more in-depth analysis can be viewed with the PDF presentation button.

Initial Research Document
First Draft
I took the sign up flow from the website and translated it to a mobile device. The project requirements were defined via user stories so the design process was straight forward.  The initial scope of the  was to create a proof of concept by re-imaging the sign-up flow. After a positive review with ExpertPay they sought to secure more funding however it took a bit longer than expected.  As a result  this draft the project went into "hibernation" for about a month.
Second Draft
After funding was secured the  scope of the project then expanded to the whole mobile app. The meat of the app was then to be created. The "meat" consisted of payment management with history and scheduled payments. As well as the option for users to manage their payments and cases. Stylistically design was then refined to follow the a style guide that was established by my greater design team.
Developer Feedback
Once the full app had been mocked up I shared it with the developers. The first section to be built was the sign up flow. I viewed the screens and gave feedback to the developers comparing the build with the mock ups. I created a guide that the developers could use to refine the app.
2022 App Store Release 
After the product was developed I was tasked with creating the preview screens for the app store.
Back to Top